今天是
  • 设为首页|
  • 加入收藏
  • 首页
  • 学校概况
    • 学校简介
    • 发展规划
    • 特色建设
    • 办学成果
    • 师生风采
  • 校园动态
    • 校园公告
    • 校园快讯
    • 后勤装备
    • 挂牌督导
  • 党务工作
    • 组织机构
    • 党团活动
    • 教工之家
  • 德育工作
    • 队伍建设
    • 德育动态
    • 德善课程
    • 心情驿站
    • 家校联系
    • 关工园地
    • 江村娃乐园
  • 教学工作
    • 教海浪花
    • 学海扬帆
首页 > 教学工作 > 教海浪花
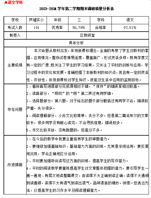
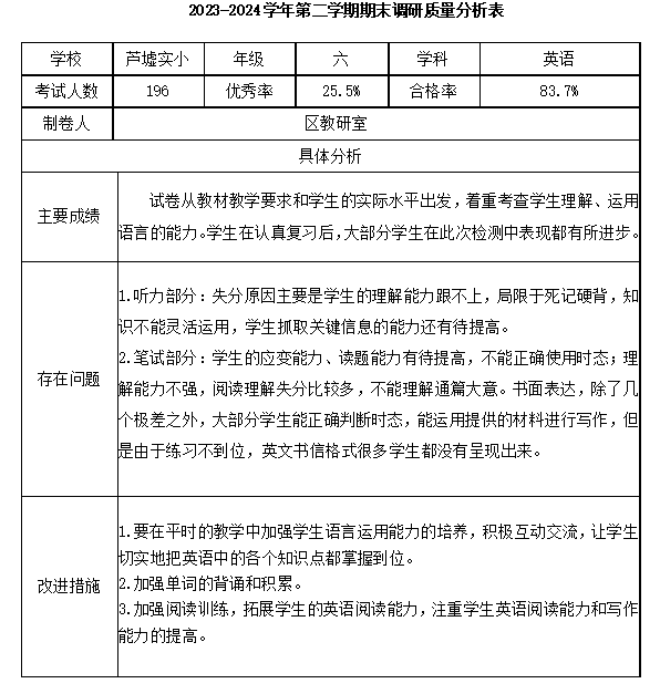
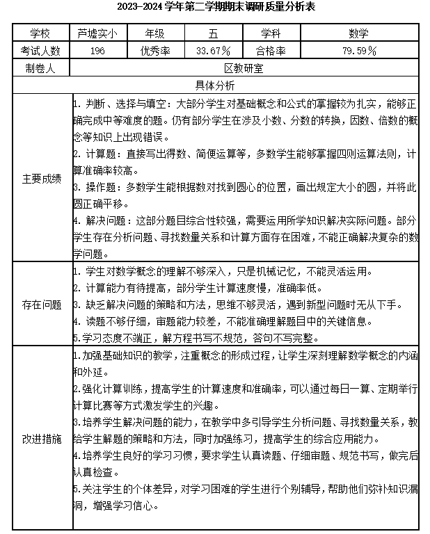
2023-2024学年第二学期期末调研质量分析汇总
日期:2024-08-14 11:02:22  浏览量:406 操作>>

image.png

image.png

image.png

image.png

image.png

image.png

image.png

image.png

image.png

image.png

image.png

image.png


  • 上一篇:生态视域下:语文学科“教-学-评一致性”实践研究活动之—— 语文组作文研讨活动...
  • 下一篇:生态视域下:英语学科教学评一致性课堂教学研讨活动简报
返回首页 关闭页面

地址:苏州市吴江区黎里镇芦墟汾湖园路302号
邮编:215200
电话:0512-63258723
苏公网安备 32050902100048号
苏ICP备2022047387号