今天是
设为首页
|
加入收藏
首页
学校概况
学校简介
发展规划
特色建设
办学成果
师生风采
校园动态
校园公告
校园快讯
后勤装备
挂牌督导
党务工作
组织机构
党团活动
教工之家
德育工作
队伍建设
德育动态
德善课程
心情驿站
家校联系
关工园地
江村娃乐园
教学工作
教海浪花
学海扬帆
首页
>
教学工作
>
教海浪花
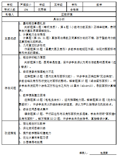
芦墟实验小学2024-2025(二)教学质量分析
日期:2025-06-30 10:23:43 浏览量:
0
操作>>
上一篇:
七彩小虎娃 玩转无纸化 ——芦墟实验小学一、二年级无纸化测评活动简报...
下一篇:
24年体育教师课表公布
返回首页
关闭页面